广东新增本土确诊病例两例,患者分布在广州、东莞、中山等地 广东新增本土确诊病例两例,患者分布在广州、东莞、中山等地广东新增本土确诊病例两例,这两例新冠肺炎确诊患者位于广东何处?【壹】、据最新消息报道,广东新增本土确诊病例两例,这两例新冠肺炎确诊患者,位于广东广州市荔湾区鹤园... admin2026-02-25
广东等地每日新增本土确诊及无症状感染者病例情况汇总 广东等地每日新增本土确诊及无症状感染者病例情况汇总广东29日新增13例本土无症状感染者 月29日0—24时,全国31个省(自治区、直辖市)和新疆生产建设兵团报告新增本土确诊病例97例,新增本土无症状感染者625例... admin2026-02-25
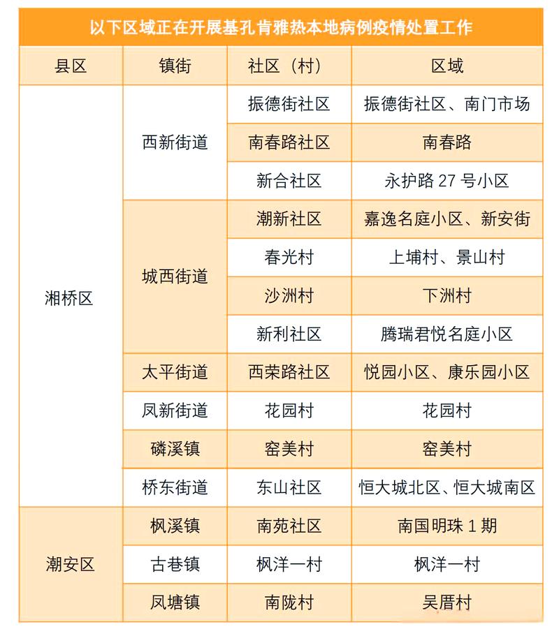
广东省两热疫情高风险区在哪及防控要求,含基孔肯雅热等 广东省两热疫情高风险区在哪及防控要求,含基孔肯雅热等广东省两热疫情高风险区有哪些地方1、广东省“两热”(基孔肯雅热和登革热)疫情高风险区涉及以下地区:深圳市福田区福保街道菩提路216号点彩人家28栋该区...... admin2026-02-24
广东本轮疫情满月迎第三波冲击,新冠多波疫情情况分析 广东本轮疫情满月迎第三波冲击,新冠多波疫情情况分析广东本轮疫情即将满月,迎来第三波冲击广东本轮疫情已形成三条独立传播链,目前广州、深圳疫情已得到有效控制,但输入性风险仍需警惕。以下是具体分析:第一条传播链:...... admin2026-02-24
3月13日广东新增本土确诊病例79例,各地详情公布 3月13日广东新增本土确诊病例79例,各地详情公布3月13日广东新增本土确诊病例79例详情公布【壹】、022年3月13日0-24时,广东新增本土确诊病例79例,其中广州1例,深圳75例,东莞2例,中山1例... admin2026-02-23
广东新增本土确诊病例和无症状感染者情况(5月8日 - 5月31日) 广东新增本土确诊病例和无症状感染者情况(5月8日 - 5月31日)5月8日广东新增本土确诊病例28例和本土无症状感染者12例〖壹〗、截至5月29日24时,广州、佛山、茂名共报告了6例确... admin2026-02-23
3月21日广东新增本土无症状感染者5例及本土确诊病例详情 3月21日广东新增本土无症状感染者5例及本土确诊病例详情3月21日广东新增本土无症状感染者5例(附详情)〖壹〗、月21日中山火炬开发区疫情最新消息3月21日0-24时,全省新增本土确诊病例25例... admin2026-02-23
3月13日广东新增本土确诊病例79例详情,含广州东莞等地情况 3月13日广东新增本土确诊病例79例详情,含广州东莞等地情况3月13日广东新增本土确诊病例79例详情公布 年3月13日0-24时,广东新增本土确诊病例79例,其中广州1例,深圳75例,东莞2例,中山1例... admin2026-02-21
12月23日广东新增本土确诊病例详情及深圳新增病例概况 12月23日广东新增本土确诊病例详情及深圳新增病例概况12月23日广东新增3例本土确诊病例(附详情) 〖A〗、病例位于东莞市,为纳入集中隔离的密接人员中发现。广东当日新增境外输入确诊病例4例(广州3例,佛山1例)... admin2026-02-21
东莞现两例阳性无症状感染者,广东加强新冠疫情防控 东莞现两例阳性无症状感染者,广东加强新冠疫情防控塑料化工大省浙江54万人隔离!东莞出现两例阳性无症状感染者 东莞疫情情况发现无症状感染者:12月13日,东莞大朗镇在对省外涉疫地区返莞人员核酸检测中... admin2026-02-21