用铁桶存放汽油,看上去好像挺简单,然而其中所蕴含的门道却是相当多的。要是储存得妥善,那么能够使用一年时间,要是储存得不好,不但汽油会发生变质,而且还可能会带来安全方面的隐患,甚至会引发爆炸情况。下面的这些细节,是直接和你存放汽油的安全以及时长存在关联的。
金属容器是唯一选择
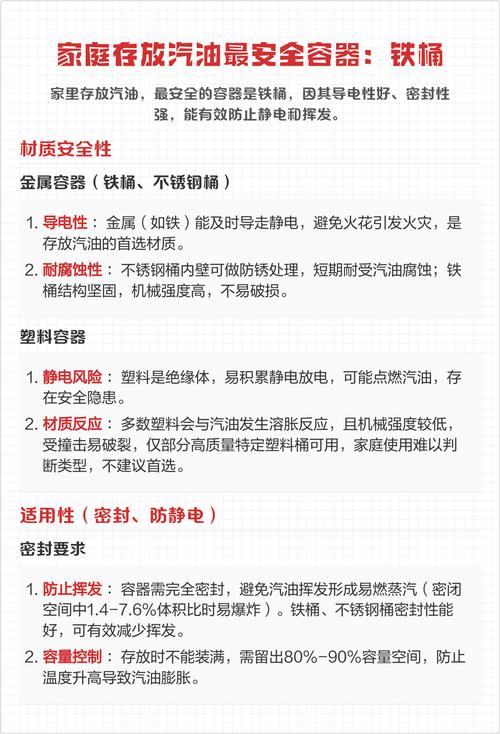
硬性规定表明,储存汽油得用专用的金属铁桶,塑料桶绝对不许用,汽油在桶里晃动易产生静电,塑料不导电,静电积聚到一定程度会放电打火,直接引爆汽油,2025年河北曾发生一起居民用塑料桶存油致爆炸事故,房子都被烧毁了,专用铁桶导电好,能及时导走静电,安全系数高得多,玻璃和钢制容器虽也能用,然而容易摔碎破裂,没铁桶稳妥。
铁桶盖子的密封性,有着至关重要的作用。盖子得拧紧,要达到丝毫不漏气的程度,可用手在桶口触摸一下,要是闻到汽油味,那就表明没盖严。盖子下方最好添加耐油的橡胶垫圈,如此能进一步防止汽油分子出现逃逸情况。铁桶自身不能存在锈蚀或者破损现象,哪怕只是一个小沙眼,也会致使汽油慢慢挥发掉,不但油量会减少,而且挥发的气体积聚在室内,更是有着巨大的隐患。
存放环境决定油品寿命
汽油惧怕热,害怕晒,畏惧空气,存放的地点得选在阴凉且通风之处,温度最好维持在 25 摄氏度以下,阳光直射会致使桶内温度快速升高,加快汽油挥发和氧化,严重之时还会造成桶内压力过大进而鼓胀破裂,2024 年夏天南京存在个车主把油桶放在阳台暴晒,结果桶体发生变形且漏油,差点引发火灾,通风也是同样的重要,即便有微量挥发,也能够及时散开,避开形成爆炸性混合气体。
存放的环境,务必远离每一处火源以及电源,这其中涵盖了厨房的灶具、电插座、电动车的充电点。建议将油桶单独放置在户外独立的储物间,或者放置在车库的角落处,不要与杂物混在一起存放。绝对不要放置在地下室亦或是密闭的空间里,一旦发生泄漏,油气就会积聚,遇到火星便会爆炸。北京的消防部门做过相关实验,在10平米的密闭空间内挥发100毫升汽油,遇到明火时爆炸的威力等同于2公斤TNT。
装油量要留出膨胀空间
给铁桶灌汽油,不能过分太满,得留出起码5%的空余容积,这是由于汽油热胀冷缩系数颇为高,夏天温度上升时体积会膨胀,要是没有预留空间,桶内压力会陡然急剧增大,将铁桶撑得鼓起来乃至爆裂,正确做法是装到桶容积的约95%,用手按压桶壁能察觉到有一定弹性空间,冬天能够稍微多装一丁点,但也不可超过98%。
留出膨胀空间存在另外一个作用,那便是给汽油分子提供活动的余地,进而减少直接触及桶盖致使挥发的情况发生;将膨胀空间留出来;使得减少油品损耗;实际操作期间能够观察桶身刻度线,或者借助秤称重进行计算;例如标准的20升铁桶,仅仅装入19升便足够,称重大约在14公斤左右(汽油密度为0.75);装完之后再轻轻地摇晃几下,从而让液面保持平稳,不要进行剧烈晃动以免产生过多静电。
密封效果决定存放时长
汽油能存一年的核心前提在于铁桶具有密封性,要是密封严实,并且隔绝了空气,那么汽油氧化速度会大幅降下来,就连轻质组份也不容易就挥发不见,反过来讲要是密封不完善,三五天就会漏掉小半桶,针对密封的检查可以把肥皂水涂抹在桶盖接缝的地方来进行,要是有气泡往外冒那意思就是出现了漏气,良好的密封能够促使一般的92、95无铅汽油在处于铁桶里的时候存放10到12个月还能够正常投入使用。
密封与安全性相关联,汽油挥发的气体比空气重,会沉积于地面,一旦碰到电器火花或者明火便会燃烧,众多车库火灾是因油桶未盖严,油气积聚后被热水器点火引发,所以每次取用汽油后都要马上拧紧盖子,养成习惯,铁桶使用久了要检查盖子橡胶圈是否老化,及时予以更换,确保始终处于最佳密封状态。
不同汽油保质期有差异
现在市面上的汽油,存在无铅汽油与乙醇汽油这两种类别,它们的存放时间并不相同。对于普通的95号无铅汽油而言,若将其放置于密封的铁桶当中,并且避开阳光,放置在阴凉之处,那么它能够存放3到5年都不会发生变质的情况,不过还是建议在一年之内将其用完,这是因为随着时间不断变长,其中的胶质成分就会有所增加,进行燃烧时就容易产生积碳。而乙醇汽油吸水性特别强,要是存放超过6个月,就会吸收空气中的水分从而导致分层现象出现,进而无法正常燃烧,所以绝对不能长时间存放。
汽油于存放进程中会慢慢地氧化,进而生成胶状类物质以及酸性类物质,那些物质倘若进入到发动机之中,会于喷油嘴、进气阀之上形成积碳,致使动力往下降低、油耗往上增加,在二零二三年有检测类机构做过相关实验,将存放两年时间的汽油跟新鲜汽油做比较,实际能够燃烧的成分减少了百分之十五,辛烷值也呈现出有所降低的状态,所以即便密封效果再好,也应当尽量按照需求去进行购买,不要大批量地进行囤积。
取用操作安全规范
从铁桶取油之际先得检查桶身是否存在鼓包变形情形,拧盖之时脸应当避开桶口正上方位置,缓缓松开盖子,要是有气体喷出声响当即停一下,待压力释放完毕再将盖子完全打开,此乃是为防止带压汽油喷溅至身上或者眼睛之处。给摩托车或者发电机加油务必在室外空旷透风状况下,周围5米范围之内不可有明火或者吸烟者在场,手机同样要关机或者放置至距离较远之处。
抽油之时,选用铜制的或者具备防静电功能的手动抽油器为佳,切莫直接进行倾倒操作,不然会致使洒漏现象发生。倘若不慎洒出汽油了,那就得马上运用干沙或者抹布去吸附清理,绝对不能用水去冲洗。空置的油桶不能随意丢弃,因里面残留的油气依旧属于易燃物质,需送至加油站或者回收站予以处理。杭州在2024年的时候,有个人把空油桶扔到了垃圾车里面,当进行压缩的时候火花使桶内油气发生了引爆,进而导致环卫工受到了伤害。
你于家中或者车库存放汽油了吗,是不是碰到过油桶产生鼓包或者汽油发生变味的状况,欢迎于评论区分享你存油的经验,另外也不能忘记转发给身旁有需要的朋友,安全它可不是小事!
